8月27日,应急管理部公开向社会征求关于《化工和危险化学品生产经营企业重大生产安全事故隐患判定标准(征求意见稿)》(以下简称《标准》)的意见,以进一步提高风险隐患排查整治质量,持续推动重大事故隐患动态清零。应急管理部相关负责人表示,《标准》已确定将上升为强制性行业标准。
2017年,国家安全生产监督管理总局印发了《化工和危险化学品生产经营单位重大生产安全事故隐患判定标准(试行)》(以下简称《重大隐患判定标准(试行)》),规定了化工和危险化学品生产经营单位重大隐患的20项判定情形。
上述负责人表示,《标准》的编制坚持问题导向,围绕重大安全风险防控和重大事故隐患排查治理,聚焦“两重点一重大”、特殊作业等高风险环节以及主要负责人等重点从业人员,以2017年印发的《重大隐患判定标准(试行)》为基础,依据近年来颁布实施的危险化学品安全生产法律法规、标准,借鉴矿山、消防、工贸、港口危险货物作业、特种设备等行业领域重大隐患判定标准而制定。据了解,近年来危险化学品典型事故暴露的突出问题重点包括特殊作业管理、承包商管理、报警管理、违章操作、从业人员资质等“屡查屡犯”问题等。
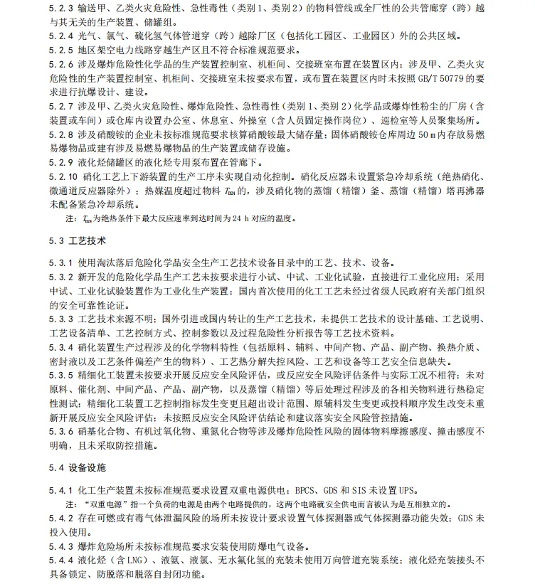
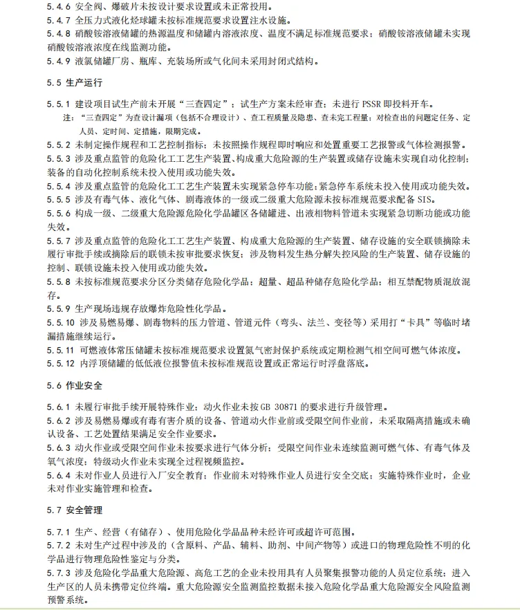
《标准》共分为5个章节,包括范围、规范性引用文件、术语定义、缩略语、判定情形等,核心内容为判定重大隐患的54项情形,涵盖重点从业人员、设计与规划、工艺技术、设备设施、 生产运行、作业安全、安全管理、其他等8个方面。适用于危险化学品生产、经营(有储存)企业,化工及医药企业。
与《重大隐患判定标准(试行)》相比,《标准》对多项内容进行了调整和新增,进一步细化了判定情形。如:原“构成一级、二级重大危险源的危险化学品罐区未实现紧急切断功能;涉及毒性气体、液化气体、剧毒液体的一级、 二级重大危险源的危险化学品罐区未配备独立的安全仪表系统”修改为“涉及有毒气体、液化气体、剧毒液体的一级或二级重大危险源未按标准规范要求配备SIS;构成一级、二级重大危险源危险化学品罐区各储罐进、出液相物料管道未实现 急切断功能或功能失效”等。新增了“涉及硝酸铵的企业未按标准规范要求核算硝酸铵最大储存量;固体硝酸铵仓库周边50m内存放易燃易爆物品或建有涉及易燃易爆物品的生产装置或储存设施”等内容。
“《标准》的制定结合当前安全生产新形势、新要求,针对近年来典型事故暴露问题,对可 能直接导致事故发生的重大隐患情形进行界定。”应急管理部相关负责人表示,《标准》的实施将有助于企业准确排查和及时整改重大生产安全事故隐患。
54项重大隐患情形




(转自:中国化工报微信公众号)